首页,利用AI技术降低软件开发成本,打造软件开发、销售、研究一体化平台




技术博客
最新创建
最多浏览
CodeBuddyIDE与Trae终极对决:谁是最强国产AI编程IDE?最新版本深度横评
Kiro IDE深度体验:无需魔法畅享Claude 4.5,但文件拖拽为何如此难用?
阿里Qoder深度体验:首月2美元的超强AI IDE,为何积分消耗快得让人心疼?
谷歌AI神器Antigravity深度体验:免费使用Gemini 3 Pro与Claude Sonnet 4.5
2026国产AI编程模型大比拼:用十分之一价格,实现Claude Opus 4.5级编程能力,哪款套餐最划算?
随机推荐
国产大模型编程能力大比拼:实测GLM-4.7等六款模型,谁能完美搞定外卖调度项目?
从非交互到交互式备案,手把手教你一周内搞定公安安全评估,轻松解锁网站互动功能
2026国产AI编程模型大比拼:用十分之一价格,实现Claude Opus 4.5级编程能力,哪款套餐最划算?
谷歌AI神器Antigravity深度体验:免费使用Gemini 3 Pro与Claude Sonnet 4.5
CodeBuddyIDE与Trae终极对决:谁是最强国产AI编程IDE?最新版本深度横评
产品展示
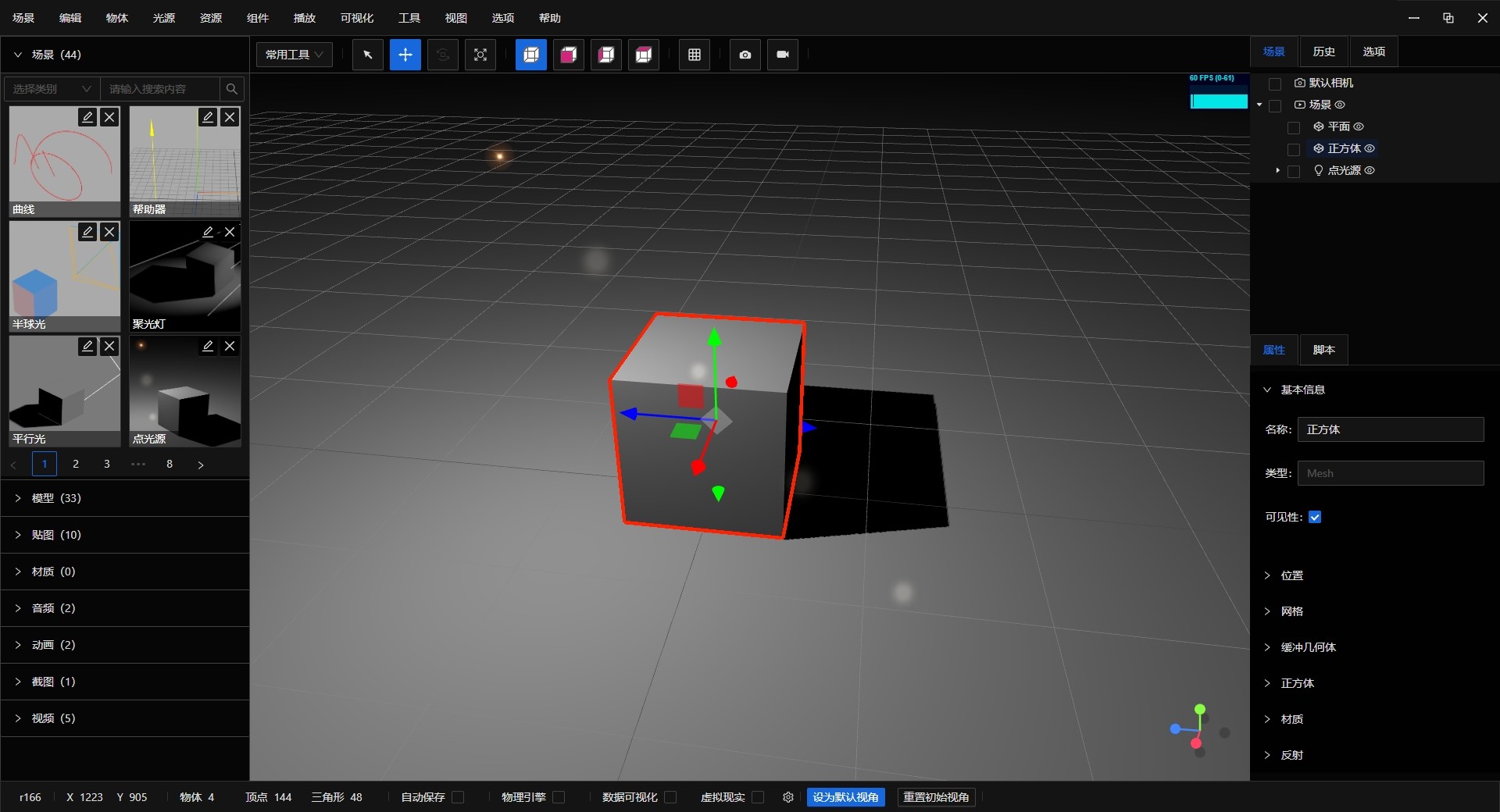
Shadow Editor
ShadowEditor是一款免费开源的基于Three.js、Go语言和MongoDB的三维场景编辑器。支持桌面版和Web版,跨平台(Windows、Linux、Mac),提供所见即所得的3D场景搭建、模型导入、材质编辑、后期处理等功能,支持导出GLTF、OBJ、STL等多种格式,适用于Web 3D开发和虚拟现实应用。
Shadow Editor Pro
Shadow Editor Pro 是一款基于 Three.js 的专业三维场景编辑器,支持 WebGL2 和 WebGPU。适用于建筑可视化、工业仿真、游戏开发、数据可视化等领域。提供强大的3D编辑、物理引擎、动画系统和脚本编程功能。
超腾开源平台
超腾开源平台是AI时代的超级个体管理平台,赋能个体在人工智能时代高效管理、协作创新。
产品商城

燃气热力自来水管网三维模型库 - 754款GLTF格式设备模型
本商品包含754款精心制作的城市管网设备三维模型,涵盖燃气、热力、自来水三大领域。所有模型均为GLTF/GLB格式,兼容主流三维引擎和WebGL开发框架,开箱即用,助力您的智慧城市、数字孪生、BIM可视化项目快速落地。

三维城市建筑与自然景观模型库 - 100+ glTF 模型资源包 | WebGL/Three.js / Cesium 即用型3D资产
这是一套精心制作的三维模型资源库,包含128个高质量的glTF格式3D模型,涵盖城市建筑、自然植被、基础设施等多个类别。所有模型均经过优化处理,可直接在WebGL、Three.js等Web端3D项目中使用。资源包附赠专业级模型查看器,支持实时预览、模型搜索和交互操作。无论是智慧城市可视化、数字孪生项目、游戏开发还是建筑展示,这套资源都能大幅节省您的开发时间和成本。

管道拓扑图标素材库 - 给排水燃气管网设计专用PNG图标包(716个高清图标)
专业的管道拓扑图标素材库,包含716个高清PNG格式图标,涵盖给排水、燃气管网设计所需的全部元素。包括各类井盖(污水井、雨水井、方井、圆井)、阀门(闸阀、球阀、截止阀、止回阀、调节阀等)、管件(三通、四通、弯头、异径管、法兰等)、仪表(流量计、压力表、水表等)、设备(泵、过滤器、调压器、伸缩器等)以及电力设施(杆塔、线盒、灯具等)。所有图标均采用标准化设计,清晰易识别,适用于CAD、GIS、管网设计软件、工程制图、技术文档编写等多种场景。支持直接导入使用,大幅提升设计效率,是市政工程、建筑设计、管网规划等专业人士的必备工具。

GIS地图专用SVG矢量图标库 - 114个市政管网设施标注图标 | 燃气热力管道阀门 | 公共设施地标 | 无损缩放 | 支持动态样式
专业GIS地图SVG矢量图标库,包含114个精心设计的市政设施标注图标。涵盖燃气热力管网、管道阀门、公共设施、建筑地标等多个类别。SVG格式支持无损缩放、动态设置颜色样式,完美适配各类地图应用、智慧城市平台、管网管理系统。即买即用,提升地图可视化效果,节省设计成本。适用于WebGIS、移动端地图、桌面GIS软件等多种场景。

高清地面材质贴图素材包 3D建模游戏开发GIS地图场景纹理贴图 PBR无缝贴图合集
专业级地面材质贴图素材包,包含60+高清无缝贴图,涵盖沥青路面、草地、石材、木板、管线等多种材质类型。适用于3D建模、游戏开发、GIS地图、建筑可视化、虚拟现实等场景。256分辨率,支持无缝拼接,即下即用。包含自然地形、城市道路、工业管线、景观绿化等全场景材质,是三维设计师、游戏开发者、GIS工程师的必备素材库。

一站式智能知识管理平台 - XWiki知识库基础版(不含文档)
本商品为基于XWiki深度优化的本地知识库系统,预配置了工作计划管理模块、LLM应用集成、股市指数实时展示及ReadHub科技资讯侧边栏。开箱即用,无需复杂部署,适合个人、团队及企业用于知识沉淀、任务协作与信息聚合。系统界面简洁、功能实用,支持二次扩展,助力高效学习与工作。

全栈技术文档库 XWiki 专业版(10年沉淀·1400+篇精华)
本商品为承载10余年全栈开发经验的技术知识库,包含超过1400篇高质量、体系化的技术文档。内容覆盖Java、Python、前端、三维可视化、GIS、人工智能等主流技术栈,并包含开源项目剖析、软件工具指南与实战经验总结。基于XWiki平台构建,开箱即用,是开发者构建个人知识体系、团队进行技术培训与传承的强力工具。